重磅!多家硅企递交申请!商务部对原产于美、韩的进口太阳能级多晶硅继续实施反倾销措施!
发布日期:2019-01-31 浏览次数:23
昨天,商务部贸易救济调查局发布《2019年第2号 关于对原产于美国和韩国的进口太阳能级多晶硅反倾销措施进行期终复审调查的立案公告》,决定自2019年1月20日起,对原产于美国和韩国的进口太阳能级多晶硅所适用的反倾销措施进行期终复审调查。
事件回顾
2014年1月20日商务部发布2014年第5号公告,决定对原产于美国和韩国的进口太阳能级多晶硅实施最终反倾销措施,实施期限为自2014年1月20日起5年。2017年11月21日,商务部发布2017年第78号公告,决定调整对原产于韩国的进口太阳能级多晶硅的反倾销税率。
2018年10月9日商务部发布2018年第77号公告,宣布对原产于美国和韩国的进口太阳能级多晶硅的反倾销措施将于2019年1月19日到期。国内产业或代表国内产业的自然人、法人或有关组织可在反倾销措施到期日60天前,以书面形式向商务部提出期终复审申请。
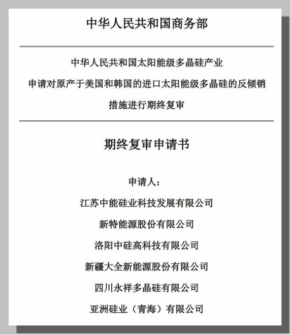
2018年11月16日商务部收到江苏中能硅业科技发展有限公司等6家公司代表中国太阳能级多晶硅产业正式递交的反倾销措施期终复审申请书。申请人主张,如果终止反倾销措施,原产于美国和韩国的进口太阳能级多晶硅对中国的倾销行为可能继续或再度发生,对中国产业造成的损害可能继续或再度发生,请求商务部裁定维持对原产于美国和韩国的进口太阳能级多晶硅实施的反倾销措施。
结果现有证据表明,申请人有资格代表中国太阳能级多晶硅产业提出申请。调查机关认为,申请人的主张以及所提交的表面证据符合期终复审立案的要求。
具体事项
根据《中华人民共和国反倾销条例》第四十八条规定,商务部决定自2019年1月20日起,对原产于美国和韩国的进口太阳能级多晶硅所适用的反倾销措施进行期终复审调查。现将有关事项公告如下:
一、继续实施反倾销措施根据商务部建议,国务院关税税则委员会决定,在反倾销期终复审调查期间,继续按照商务部2014年第5号公告公布的征税范围和反倾销税税率,对原产于美国的进口太阳能级多晶硅征收反倾销税,继续按照商务部2017年第78号公告公布的征税范围和反倾销税税率,对原产于韩国的进口太阳能级多晶硅征收反倾销税。
二、复审调查期本次复审的倾销调查期为2018年1月1日至2018年12月31日,产业损害调查期为2014年1月1日至2018年12月31日。
三、复审调查产品范围本次复审调查产品范围与商务部2014年第5号公告公布的反倾销措施所适用的产品范围一致。
四、复审内容本次复审调查的内容为,如果终止对原产于美国和韩国的进口太阳能级多晶硅实施的反倾销措施,是否可能导致倾销和损害的继续或再度发生。
五、参加调查登记利害关系方可于本公告发布之日起20天内,向商务部贸易救济调查局登记参加本次反倾销期终复审调查。参加调查的利害关系方应根据《登记参加调查的参考格式》提供基本身份信息、倾销调查期内向中国出口或进口本案被调查产品的数量及金额、生产和销售同类产品的数量及金额以及关联情况等说明材料。《登记参加调查的参考格式》可在商务部网站贸易救济调查局子网站(http://trb.mofcom.gov.cn)下载。
本公告所指的利害关系方是《中华人民共和国反倾销条例》第十九条规定的个人和组织。
六、查阅公开信息利害关系方可在相关网站下载或到商务部贸易救济公开信息查阅室(电话:0086-10-65197856)查找、阅览、抄录并复印本案申请人提交的申请书的非保密文本。调查过程中,利害关系方可通过相关网站查阅案件公开信息,或到商务部贸易救济公开信息查阅室查找、阅览、抄录并复印案件公开信息。
七、对立案的评论利害关系方对本次调查的产品范围及产品分类、申请人资格、被调查国家及其他相关问题如需发表评论,可于本公告发布之日起20天内将书面意见提交至商务部贸易救济调查局。
八、调查方式根据《中华人民共和国反倾销条例》第二十条的规定,商务部可以采用问卷、抽样、听证会、现场核查等方式向有关利害关系方了解情况,进行调查。
为获得本案调查所需要的信息,商务部通常在本公告规定的参加调查登记截止之日起10个工作日内向登记的外国出口商或生产商、国内生产者和国内进口商发放调查问卷。参加调查登记的利害关系方也可以从相关网站下载调查问卷。
未进行调查登记的其他利害关系方可直接从相关网站下载,或向商务部贸易救济调查局索取以上调查问卷,并按要求填报。
所有公司应在规定时间内提交完整而准确的答卷。答卷应当包括调查问卷所要求的全部信息。
九、保密信息的提交和处理利害关系方向商务部提交的信息如需保密的,可向商务部提出对相关信息进行保密处理的请求并说明理由。如商务部同意其请求,申请保密的利害关系方应当同时提供该保密信息的非保密概要。非保密概要应当包含充分的有意义的信息,以使其他利害关系方对保密信息能有合理的理解。如不能提供非保密概要,应说明理由。如利害关系方提交的信息未说明需要保密的,商务部将视该信息为公开信息。
十、不合作的后果根据《中华人民共和国反倾销条例》第二十一条的规定,商务部进行调查时,利害关系方应当如实反映情况,提供有关资料。利害关系方不如实反映情况、提供有关资料的,或者没有在合理时间内提供必要信息的,或者以其他方式严重妨碍调查的,商务部可以根据已经获得的事实和可获得的最佳信息作出裁定。
十一、调查期限本次调查自2019年1月20日起开始,于2020年1月19日前结束。
昨天,商务部贸易救济调查局发布《2019年第2号 关于对原产于美国和韩国的进口太阳能级多晶硅反倾销措施进行期终复审调查的立案公告》,决定自2019年1月20日起,对原产于美国和韩国的进口太阳能级多晶硅所适用的反倾销措施进行期终复审调查。
事件回顾
2014年1月20日商务部发布2014年第5号公告,决定对原产于美国和韩国的进口太阳能级多晶硅实施最终反倾销措施,实施期限为自2014年1月20日起5年。2017年11月21日,商务部发布2017年第78号公告,决定调整对原产于韩国的进口太阳能级多晶硅的反倾销税率。
2018年10月9日商务部发布2018年第77号公告,宣布对原产于美国和韩国的进口太阳能级多晶硅的反倾销措施将于2019年1月19日到期。国内产业或代表国内产业的自然人、法人或有关组织可在反倾销措施到期日60天前,以书面形式向商务部提出期终复审申请。
2018年11月16日商务部收到江苏中能硅业科技发展有限公司等6家公司代表中国太阳能级多晶硅产业正式递交的反倾销措施期终复审申请书。申请人主张,如果终止反倾销措施,原产于美国和韩国的进口太阳能级多晶硅对中国的倾销行为可能继续或再度发生,对中国产业造成的损害可能继续或再度发生,请求商务部裁定维持对原产于美国和韩国的进口太阳能级多晶硅实施的反倾销措施。
结果现有证据表明,申请人有资格代表中国太阳能级多晶硅产业提出申请。调查机关认为,申请人的主张以及所提交的表面证据符合期终复审立案的要求。
具体事项
根据《中华人民共和国反倾销条例》第四十八条规定,商务部决定自2019年1月20日起,对原产于美国和韩国的进口太阳能级多晶硅所适用的反倾销措施进行期终复审调查。现将有关事项公告如下:
一、继续实施反倾销措施根据商务部建议,国务院关税税则委员会决定,在反倾销期终复审调查期间,继续按照商务部2014年第5号公告公布的征税范围和反倾销税税率,对原产于美国的进口太阳能级多晶硅征收反倾销税,继续按照商务部2017年第78号公告公布的征税范围和反倾销税税率,对原产于韩国的进口太阳能级多晶硅征收反倾销税。
二、复审调查期本次复审的倾销调查期为2018年1月1日至2018年12月31日,产业损害调查期为2014年1月1日至2018年12月31日。
三、复审调查产品范围本次复审调查产品范围与商务部2014年第5号公告公布的反倾销措施所适用的产品范围一致。
四、复审内容本次复审调查的内容为,如果终止对原产于美国和韩国的进口太阳能级多晶硅实施的反倾销措施,是否可能导致倾销和损害的继续或再度发生。
五、参加调查登记利害关系方可于本公告发布之日起20天内,向商务部贸易救济调查局登记参加本次反倾销期终复审调查。参加调查的利害关系方应根据《登记参加调查的参考格式》提供基本身份信息、倾销调查期内向中国出口或进口本案被调查产品的数量及金额、生产和销售同类产品的数量及金额以及关联情况等说明材料。《登记参加调查的参考格式》可在商务部网站贸易救济调查局子网站(http://trb.mofcom.gov.cn)下载。
本公告所指的利害关系方是《中华人民共和国反倾销条例》第十九条规定的个人和组织。
六、查阅公开信息利害关系方可在相关网站下载或到商务部贸易救济公开信息查阅室(电话:0086-10-65197856)查找、阅览、抄录并复印本案申请人提交的申请书的非保密文本。调查过程中,利害关系方可通过相关网站查阅案件公开信息,或到商务部贸易救济公开信息查阅室查找、阅览、抄录并复印案件公开信息。
七、对立案的评论利害关系方对本次调查的产品范围及产品分类、申请人资格、被调查国家及其他相关问题如需发表评论,可于本公告发布之日起20天内将书面意见提交至商务部贸易救济调查局。
八、调查方式根据《中华人民共和国反倾销条例》第二十条的规定,商务部可以采用问卷、抽样、听证会、现场核查等方式向有关利害关系方了解情况,进行调查。
为获得本案调查所需要的信息,商务部通常在本公告规定的参加调查登记截止之日起10个工作日内向登记的外国出口商或生产商、国内生产者和国内进口商发放调查问卷。参加调查登记的利害关系方也可以从相关网站下载调查问卷。
未进行调查登记的其他利害关系方可直接从相关网站下载,或向商务部贸易救济调查局索取以上调查问卷,并按要求填报。
所有公司应在规定时间内提交完整而准确的答卷。答卷应当包括调查问卷所要求的全部信息。
九、保密信息的提交和处理利害关系方向商务部提交的信息如需保密的,可向商务部提出对相关信息进行保密处理的请求并说明理由。如商务部同意其请求,申请保密的利害关系方应当同时提供该保密信息的非保密概要。非保密概要应当包含充分的有意义的信息,以使其他利害关系方对保密信息能有合理的理解。如不能提供非保密概要,应说明理由。如利害关系方提交的信息未说明需要保密的,商务部将视该信息为公开信息。
十、不合作的后果根据《中华人民共和国反倾销条例》第二十一条的规定,商务部进行调查时,利害关系方应当如实反映情况,提供有关资料。利害关系方不如实反映情况、提供有关资料的,或者没有在合理时间内提供必要信息的,或者以其他方式严重妨碍调查的,商务部可以根据已经获得的事实和可获得的最佳信息作出裁定。
十一、调查期限本次调查自2019年1月20日起开始,于2020年1月19日前结束。

